考取CPPM的步骤,证书含金量如何?
作者:CPPM注册职业采购经理 发布时间:2025-10-14
在当今竞争激烈的职场环境中,职业资格证书成为了衡量从业者能力和专业水平的重要标尺。CPPM(Certified Professional in Purchasing Management)注册职业采购经理证书,作为采购与供应链管理领域的权威认证,正吸引着越来越多职场人士的关注。那么,考取CPPM的步骤是什么?它的含金量如何?本文将为您深度解析。
一、考取CPPM的步骤
1. 了解报考条件
CPPM证书分为初级(CAP注册采购助理)、中级(CPP注册采购专员)和高级(CPPM注册职业采购经理)三个等级。报考条件通常与学历、工作经验等相关。例如,考取高级CPPM证书一般要求本科及以上学历,并具备一定年限的采购或供应链相关工作经验。
2. 选择培训与学习方式
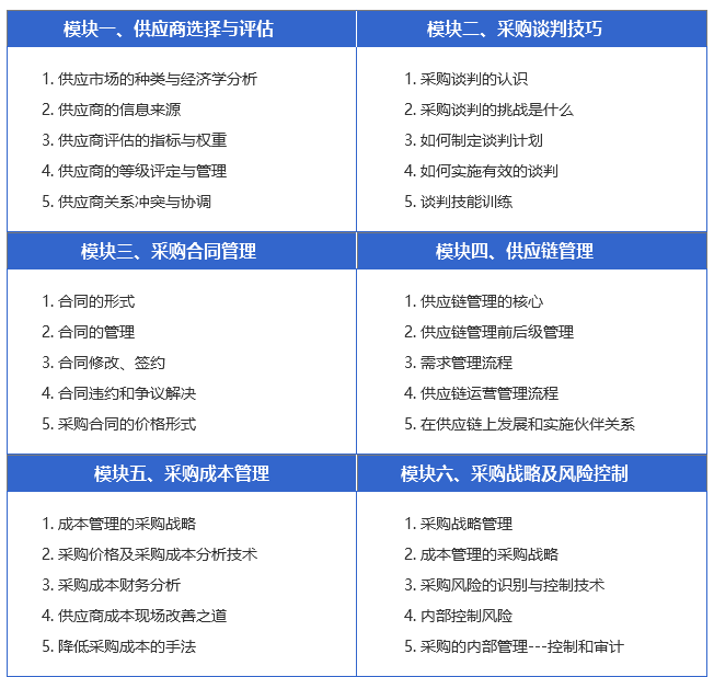
CPPM培训通常采用线上线下相结合的模式,方便在职人员灵活安排学习时间。培训内容涵盖采购战略规划、供应商管理、成本控制、合同谈判等多个核心模块。
3. 报名与考试
报考CPPM证书需填写报名申请表,提交个人信息并通过审核。考试内容包括理论知识和实际案例分析,旨在全面考察考生的综合能力。
4. 证书获取与查询
通过考试后,考生可获得由美国采购协会(APS)与中国人力资源和社会保障部联合颁发的CPPM证书。证书可在人社部官网查询,终身有效,无需年审。

二、CPPM证书的含金量分析
1. 权威性与国际认可度
CPPM证书由美国采购协会(APS)设立,2005年被引入中国后纳入国家职业资格证书统一管理体系,是国内唯一可在人社部官网查询的国际采购资格证书。其国际权威性和国家层面的认可,为持证者提供了强有力的职业背书。
2. 行业高度认可
在采购与供应链管理领域,CPPM证书得到了广泛认可。许多跨国企业和大型本土企业,如沃尔玛、苹果、华为、联想等,都将CPPM证书作为招聘和晋升的重要参考依据。持有CPPM证书的从业者在求职时更具竞争力,职业发展空间更广阔。

3. 职业发展助力
持有CPPM证书的人员在薪资待遇和职业晋升方面具有明显优势。据行业报告显示,获得CPPM认证的从业者平均薪资涨幅在18%-40%之间,且更容易晋升至管理层。
4. 知识体系全面
CPPM认证内容涵盖了采购管理的全流程,包括供应商选择、采购谈判、成本控制、供应链优化等。通过系统学习,从业者能够全面提升专业素养,解决实际工作中的复杂问题。
5. 政策支持与福利
部分地区政府为鼓励CPPM证书持有者,提供个税抵扣、人才补贴等激励措施,进一步提升了证书的实际价值。

三、总结与展望
CPPM证书作为采购与供应链管理领域的权威认证,凭借其国际认可度、全面的知识体系和显著的职业发展助力,成为众多职场人士提升竞争力的首选。对于从事或计划进入采购行业的从业者来说,考取CPPM证书无疑是一条通往职业巅峰的有效路径。
关于CPPM证书、采购管理认证、供应链管理、CPPM证书含金量、CPPM考取步骤、CPPM考试认证等相关资讯,可详细咨询网站课程老师。


