CPPM采购经理证书考试备考攻略:如何高效通关?
作者:CPPM注册职业采购经理 发布时间:2025-10-29
在当今竞争激烈的职场环境中,采购经理作为企业供应链管理的关键角色,其专业能力直接关系到企业的成本控制与采购效率。CPPM(Certified Professional in Supply Management)采购经理证书因此成为众多从业者提升职业竞争力的有力武器。那么,如何高效备考 CPPM 采购经理证书考试呢?以下是一份深度备考攻略。
一、明确考试形式与内容
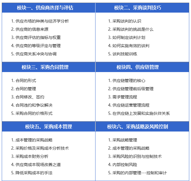
CPPM 采购经理证书考试采用闭卷笔试形式,试题为中英文对照的单选题,每科 80 道题,考试时长 2 小时,满分 80 分,48 分及格。从考试内容的模块权重来看,供应链管理占 20%、采购成本控制占 18%、合同风险管理占 15%,案例分析题占比 30%,侧重实务场景应用。

二、制定科学备考策略
1. 分阶段规划学习 :
基础阶段(1 个月内) :系统学习采购核心知识,包括采购流程、供应商管理、合同谈判、成本分析等内容,搭建知识框架。可以使用教材和网课(如直播课 + 录播课)覆盖 90% 考点,确保概念理解扎实。
强化阶段(15 天) :集中刷题,每日完成 20 - 30 道选择题,重点练习真题和模拟题(总计约 400 题)。对错题进行归纳复习,加深高频考点印象,提升答题的准确率。
冲刺阶段(考前 15 天) :聚焦押题和密训课,强化高频考点如采购战略、供应链管理。进行模拟考试训练答题速度(每科 80 题,限时 120 分钟),确保稳定达标。
2. 合理安排时间 :建议备考 1 - 2 个月,如果时间充裕,1 个月也能备考得比较充分。每天抽出固定时间学习,如 15 分钟专注刷题,40% 时间用于系统学习官方教材,30% 投入真题训练,30% 进行模拟考试与错题复盘。
3. 选择合适学习资源 :优先使用 2025 年新版考试大纲配套资料,辅以行业白皮书补充前沿知识。线上学习平台如众智商学院 APP 提供智能错题本功能,可自动标记高频易错点并推送针对性练习。
4. 组建学习小组 :与考友组成学习小组,共同学习、互相交流、监督和鼓励,分享学习经验和备考资料,增加学习的趣味性,在讨论中加深对知识点的理解和记忆。

三、注重实践应用与能力提升
CPPM 考试更侧重实务场景应用,备考时要注重知识的实践应用。如结合实际工作中的案例,计算采购总成本、设计供应商绩效考核指标等。同时,积极参与模拟谈判或采购项目复盘,将理论框架嵌入真实业务场景,提升解决实际问题的能力。研究显示,拥有 3 年以上采购经验的考生案例分析题得分平均高出 23%。

四、关注考试动态与政策
备考期间,要及时关注 CPPM 考试的最新动态与政策,如考试时间、地点、报考条件等变化。2025 年 CPPM 考试分为四个季度进行,考生可根据自身情况提前 45 天预约考点。
关于CPPM课程历年考题、备考课程资料。华为供应链资料等相关资讯,可详细添加网站课程老师微信13256436314沟通领取。


